Five Moments in the Evolving Discipline of Architecture at Tongji University
王一 谭峥 钱锋 WANG Yi, TAN Zheng, QIAN Feng
Abstract
新中国成立之初,来自不同学术派别的学人聚集于新生的同济大学建筑系,在坚守各自传承的同时也形成了共同的学术性格。70年时间,经历了奠基、初创、传承、发展等阶段,一代代同济建筑学人在历史情境中不断主动调整、自我更新,既在风云变幻的形势下服务国家的发展大局,也在持续的国际交流与竞争中寻找中国建筑现代化的路途。经过多次激变的历史时刻中的调整与转向,同济建筑学人将最初冲突的学术主张整合为基于本体与实践的学科信仰,并对后续人才培养做出了独特的贡献。
1 引言——学科历史中的情境视角
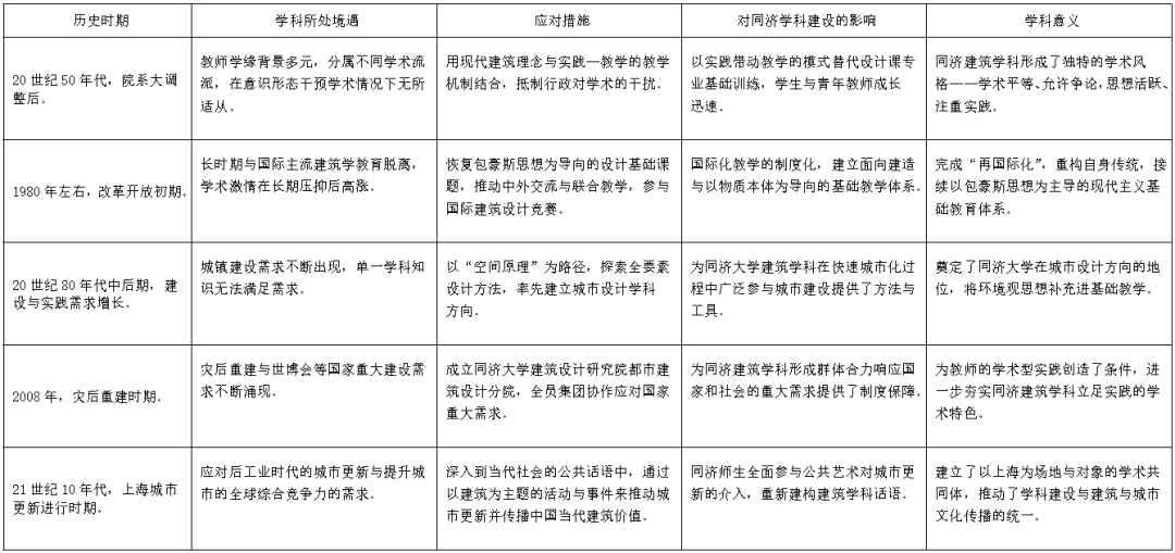
在芝加哥学派社会学中,“情境”(Situation)是人们在社会交往中对所处的既定环境将要面临的情景所作的主观解释,是行动主体与其他社会参与者对社会条件的共同预期[1-2]。因此,机构与个人在历史时刻中,只能根据认知到的处境做出相应的行动。“情境”这一视角有助于后来者超越基调已定的主流叙事,理解场景中各种决策与事件的意义。回望历史,多数决策的意义并不仅在于回应一时的历史进程,而在于在有限的信息条件下判断当下的决策对长历史时段与大地理空间的价值。同样地,作为行为主体的学科具有在历史场景中不断主动调整、自我更新的特征,并以不同的姿态传播其人文价值。1952年,沪杭一带几所高校的建筑系与土木系合并,成立新的同济大学建筑系。以此为发端,一批受国际多元建筑理念影响的教师群英麇集、切磋砥砺,逐步形成了具有同济特色的建筑教育体系。同济建筑系的奠基者主要有三方面来源:以黄作燊、陈从周、周方白、李德华、罗小未、王吉螽、翁致祥等为代表的圣约翰大学教师群体;以唐英①、冯纪忠、金经昌、陈盛铎、傅信祁、董鉴泓、邓述平等为代表的同济大学工学院土木系教师群体;以 罗邦杰、黄家骅、谭垣、吴景祥、黄毓麟、杨公侠等为代表的之江大学教师群体。除此之外,还有来自震旦大学的王季卿,来自上海交通大学的哈雄文,从南京工学院毕业的戴复东与吴庐生,以及稍晚从美国伊利诺理工学院归国的罗维东等[3-4]。相当一部分的同济建筑学人兼具建筑师、建筑教育家和学者的多重身份,在专业生涯中数次转换身份以适应形势的需要。他们接受了不同流派的建筑学教育,在坚守各自学术信仰的同时也吸收多元的思想。在70年发展历程中,伴随同济建筑学科的奠基、初创、传承、发展,他们秉持批判的精神,既在风云变幻的形势下服务于国家的发展大局,也在实现个人的专业抱负的同时,努力寻找中国建筑现代化的路途,持续开拓学科发展的方向,并对后续人才培养做出了独特的贡献。在同济建筑学科发展的历史中,发生了无数充满矛盾、冲突与机遇的历史事件(见表1)。其中一部分在史料的不断挖掘中面目逐渐清晰,或在长期的复述中形成确定的叙事,或从当下的价值认知中获得了再诠释。然而依然有一些事件,或因为所处的历史时期距今天较为遥远,记忆趋向模糊,其当事人也没有留下足够的口述资料,因而存在叙述的盲点与解释的空间;或因为处在当代建筑设计实践的繁荣期,尚未能有足够的历史距离去观察,这就为批判的学科历史诠释留下了可能。表1. 同济大学建筑学科在不同历史境遇下的调整应对及其意义
罗小未先生曾经对学科中批评的价值做如下评判:“建筑历史实际上是一种评论……只有在辩论中,才能逐步澄清思想,提高对建筑的本质、特征及其发展规律的认识。”[5]同样地,只有将学科历史中的各种背景与条件铺陈在一个对话场景中,才能在“后视”中理解一个个历史片段的绵绵回响。在同济建筑学科砥砺前行的过程中,有许多片段符合上文所谓的再诠释的条件,随着一批新的文献与口述史料的补充,甚至新的学科史视角的介入,它们所牵动的问题域(problematic)将向学科话语进一步敞开,以不断更新的面貌启发后来的求索者。②新中国成立初期,全国的大学院系经历了一轮调整,同济大学从近代综合性大学转变为新中国最大的土木建筑工程类院校,原工学院所在的其美路(今四平路)校区随即成为同济校园建设的大本营(见图1)。1953年初,为了应对自身的校园建设需要与即将开始的大规模全国文教系统基本建设需要,同济大学建筑设计处(同济大学建筑设计研究院前身)成立,工作人员由建筑系与土木系的教授、助教与实习学生联合组成,这是同济“边教学边生产”的开始。设计处在这一时期的实践反映了从学院派向现代建筑转型的趋向,理化馆与工程馆(文远楼)就是这一时期作品的代表 ③ [6-7] 。
1. 1952年,全国院系调整后汇集到同济大学建筑系的教师合影由于师生人数日益增多,校区原有的建于20世纪40年代的日本学校校舍(今“一·二九大楼”)很快不敷使用。学校考虑在今四平路大门东西向轴线上,新建一座中心大楼(今“南北楼”),动员全系教师参加方案竞选。为了尽可能多地征集方案,所有的教师分成15个小组,每组分别提出方案 ④ 。来自多元学术背景的同济建筑系师生提出了不同于流行风尚的多种设计方案,方案主要属于两种学术流派——学院派与现代派。其中,时任系主任的吴景祥联合两位青年教师戴复东与吴庐生,提出了一个借鉴官式建筑的大屋顶方案。从美国归国的罗维东召集几位老师提出了一个较为激进的架空方案,大楼两翼保留对称布局,将中心的塔楼去除,代之以架空的长廊,如此中央大道可在底层贯通东西,在二层再将南北教学楼连接起来。几轮评选之后,大多数的选票集中于吴景祥与罗维东两组的方案。[8]中心大楼设计竞赛的年代正值学习苏联的“社会主义民族形式”的高潮,负责基建的校领导的倾向影响了最终设计方案的选择。1955年,以吴景祥大屋顶方案为底本的实施方案进入施工阶段。对于行政系统对最终设计方案的左右,教师都有抵触情绪,18位教师联名签署信函,以严厉的措辞批评校领导的复古倾向,由罗维东以挂号信形式邮寄到中央。信函迅即得到中央的重视和支持,中央命令校方停工,修改设计,建筑设计中的复古倾向在同济得到了有效制止。随后,设计者对原方案的繁琐装饰加以删改,最终完成了较为折衷的建成效果(见图2)。
中心大楼设计竞赛及其后续风波反映了正在向现代建筑理念转型的建筑系师生在学习“社会主义民族形式”中所保持的独立批判性立场。在“反复古”“反形式主义”“反浪费”的呼声中,国内建筑界往往因为行政干预而对设计的把握无所适从。但是,由于学术上的多元并存与民主平等的风气熏染,同济的一部分教师从现代主义建筑理念出发,批评了中心大楼设计竞赛中的复古倾向,也对行政力量过度干预学术民主表达了不满。同济所推崇的现代建筑的“功能”与“适用”理念恰好成为了抵制复古风潮的思想武器。在接受一系列校园建筑设计锻炼的同时,同济建筑学科在当时“边教学边生产”的潮流下形成了教学与实践结合的传统而独特的学术风格——学术平等、允许争论,思想活跃、注重实践。从成立设计处开始,400余名同济师生就在极为紧迫的设计时限下完成了多项上海市的重大工程设计,如中央音乐学院华东分院、上海儿科医院等。至1958年,同济建筑系并入建工系,设计处正式改制为同济大学附设土建设计院,由吴景祥担任院长。以实践带动教学的模式逐步替代了基于设计教室的专业基础训练,将青年教师与学生推到了设计工作的一线(见图3)。20世纪60年代后,这一趋势也逐步导向了将工程实践等同于教学的做法。设计院重组为设计、教学、施工“三位一体”的“五七公社”,走到了实践联系教学初衷的反面。⑤
3. 1959年毕业班学生进行北京三十万人体育馆毕业设计,设计指导教师为葛如亮
改革开放之初,经历了长期的政治运动的冲击,教师长期累积的学术热情需要寻找释放渠道。由于长期与国际主流建筑学隔离,教师们将高涨的激情投入到学习国际先进教学理念上去,这包括恢复以包豪斯教育思想为导向的设计基础课题库、利用中外联合教学的机会提升理论与设计水平、参与各种国际机构组织的建筑设计竞赛等。这些努力在20世纪80年代中后期帮助同济重构了现代主义思想导向的教学体系,且将之转化为蓬勃的实践动力。1977年国家恢复高校招生以后,同济建筑系进行了重组,青年教师赵秀恒作为建筑设计初步教研室主任主持了“建筑设计基础”课程的恢复与重建。赵秀恒经过两年的探索与实践,初步确立了这门课程的教学指导思想与结构体系,建立了“建筑概论”的理论体系。赵秀恒的教学改革思路可以追溯到建筑系建立之初,一方面他参与了冯纪忠所主持的“建筑空间组合原理”教学体系的建设,完整接受了这一当时在国际上也属领先的教学思想的熏陶[9-10];另一方面,曾担任其设计课教师的罗维东师承自包豪斯体系的教学思想对他有极大的影响,比如绘图桌测绘、建筑测绘、色块抽象构图、招贴海报设计等训练方法,后来赵秀恒在教学中也采用了文具盒、封面、唱片套、海报等设计内容。1978年,赵秀恒翻译了岩本芳雄(Iwamoto Yoshio)等人所撰写的《空间的限定》[11-12]。1979年,受到冯纪忠先生的鼓励,赵秀恒将“建筑设计基础”的教学研究成文发表在当年8月的《同济大学学报》。这篇名为《建筑·建筑设计——建筑设计基础课的探讨》的文章阐明了在设计基础教学中的建筑(学)本体、建筑设计过程、建筑设计思维、建筑设计内容、建筑设计语言的观念。文中对建筑的审美性与艺术性的思辨,对“立意、构思、为象”的设计思维归纳与当时国际上建筑设计方法的探索同步,是具有突破性的创见。[13]逐步恢复的对外交流将同济重新引向最新的国际建筑话语。1978年,途径上海的华裔建筑师贝聿铭对陈从周先生的“回访”重新开启了同济与世界交流的大门。中美关系正常化后,黄家骅教授主动与母校麻省理工学院联系,以获得国际建筑教育的最新信息并为同济教改建言献策。从20世纪80年代开始,罗小未频繁出访美国各个大学,在宣讲中国建筑的同时也带回了大量的先进教学理念,包括对现代主义建筑观的反思。1981年,德国达姆斯塔特工业大学的马克思·贝歇尔(Max Bacher)到同济任客座教授,开设名为“负荷构件设计”的课程,将结构与材料思维融入建筑设计的思考,令当时的同济师生耳目一新。随后,中外联合课程设计开始常态化(见图4)。
4. 1981年,马克思·贝歇尔开设负荷构件设计课程改革开放初期也见证了国际竞赛的热潮,同济建筑学教师积极参加国内外的设计竞赛,几乎是有赛必做。卢济威、喻维国等在日本举办的“未来文化乡土博物馆”国际设计竞赛中先后获佳作奖,卢济威又于1982年在日本举办的“长寿之家”国际设计竞赛中获三等奖(见图5)[14]。黄仁、朱谋隆在1981年日本举办的“石棉水泥板住宅设计竞赛”中获得佳作奖。从国际设计竞赛磨炼中得到的设计经验不断地充实到建筑设计教学的课题中。[15]
5. 1982年,卢济威、余敏飞在日本举办的“长寿之家”国际设计竞赛中获三等奖
1986年,同济大学成立建筑与城市规划学院,“建筑设计基础”成为新成立的建筑与城市规划学院下属专业的共同基础教学环节。20世纪90年代初,莫天伟在设计基础教学改革中引入了包豪斯学者莫霍利–纳吉(László Moholy-Nagy)与凯帕斯(Gyorgy Kepes)的现代艺术训练方法,提出以“基本设计”(Basic Design)作为建筑设计基础教学核心的观念,后来又提出“把注意力更集中于建筑本体”的建筑教育主张[16]。他创造性地完善了“建筑设计基础”的教学体系与方法,重视开发学生的智力、形象思维和形态操作的能力[17]。卢济威将之前的构成教学方法补充进了以“环境观”为纲的教学体系中,将构成与建筑设计相融合,并更好地衔接了基础训练与设计实践。“以环境观建立建筑设计教学新体系”获1993年上海市教学成果一等奖、全国二等奖。新千年后,“同济大学国际建造节”将追求“脑手合一”的现代主义设计教学推向了一个新高度。近年,张永和更将聚焦建造的“手工艺”思想引入到研究生教学[18]。改革开放后同济建筑设计教学以“再国际化”为路径,重构自身传统,发扬了包豪斯教育思想在同济的“草蛇灰线、伏脉千里”的渊源沿承(见图6、图7)。
6. 20世纪80年代至90年代形态设计基础学生作业
20世纪80年代,随着国家经济发展的恢复,产业城镇成为城市化的生长点。位于山东省黄河三角洲滨海地区的胜利油田需要规划配套市镇——孤岛新镇,新镇建设规模在4 km²左右,项目要求规划建筑一体化,不但要规划多个居住区,而且要求对市政工程和剧院、办公楼等进行一体化设计(见图8)。1982年,同济大学接受胜利油田委托,承担该镇区的总体规划、基础工程、绿化工程和建筑工程设计。规划系的邓述平担任总规划师,并获得了同济道路、暖通、给排水等多专业的配合[19]。在同济的设计团队中,建筑系的卢济威担任了建筑设计专业的负责人,参与者还有来增祥、余敏飞、刘云、吴长福等多名教师[20-21]。
孤岛新镇的规划设计受到了欧洲工业化历史上“田园城市”(Garden City)概念的影响,是一个全空间要素的设计,但是当时尚无“城市设计”的提法。在设计镇区的建筑时,设计团队运用了凯文·林奇的《城市的印象》(项秉仁译)⑥ 所提的“心理图象”方法,不仅对山东半岛的传统民居进行调查,还访谈了石油工人,了解他们的心理图象[22]。最后,设计考虑了空间识别、城市轮廓、色彩导引、环境心理等设计内容,先制定设计导引,再根据设计导引进行具体的建筑设计。后来卢济威在《油城建筑与城市形象——孤岛新镇建筑设计》一文中第一次将这种操作方法称为“城市设计”。多学科的协同是同济的优势和特色,也催生了新的学术思想,显示出“城市设计”多要素整合的特点。1990年,孤岛新镇建成三个居住区,包括住宅和配套公建,镇中心建成办公科研建筑群、单身宿舍区、招待所等,完成八条交通干道、给水干管和水厂,以及排水干管、桥涵等。另外团队还将环绕全镇的河沟贯通,开挖了一条纵贯全镇南北向的“同济河”。“山东省东营市孤岛新镇规划设计”和“山东省东营市孤岛新镇规划”分别获建设部科技进步一等奖和全国城市规划优秀设计一等奖,这一获奖带动了同济大学对于城市设计学科方向的开辟。[23]中国的现代城市设计的真正缘起应该是1992年的“陆家嘴国际设计竞赛”,当时中、英、法、意、日五国建筑与规划师参与了这次国际设计方案征集。卢济威参与了中国上海联合咨询组的方案设计,最后陆家嘴中心区实施规划以上海方案为主进行推进(见图9)。1995年,由于世博会的筹备和地铁二号线站点周边的开发,卢济威又主持了静安寺片区的整体城市设计,在静安寺核心区公共空间(下沉广场)完成了工程设计(见图10)。这个项目的成功关键在于“TOD”(公交主导发展)模式的开发。设计师全程介入开发过程,在项目中甚至采用了“激励性规划”的容积率转移方法,丰富了城市设计的内容与工具。1998年,郑时龄教授领导的团队完成了南京路步行街项目的城市设计(见图11),这一项目是集规划、建设、管理为一体的综合性改造工程,体现了城市建设对高品质建成环境的追求,以及城市设计对这一目标实现的方法价值。[24]
9. 1992年陆家嘴金融中心规划竞赛,上海联合设计组方案

1995年起,建筑系成立了“城市更新与设计”学科团队,与规划系的“详细规划及城市设计”学科团队平行开展城市设计的教学、研究和实践工作。1996年起,在建筑系研究生课程中开设了城市设计工作坊,并与美国普林斯顿大学、香港大学、法国美丽城大学等展开了长期的城市设计联合教学。2020年2月,同济大学设立了国内首个城市设计本科专业,终于能够在一个全新的专业平台上,探索多学科视野下环境质量和生活品质提升的路径。2005年,同济大学建筑设计研究院都市建筑设计分院(简称“都市院”)成立,这是一个学院与设计院合作共建的机构,吴长福担任首任院长。都市院既为教师个体服务社会创造了更加有利的条件,也为同济建筑学科形成群体合力响应国家和社会的重大需求提供了制度保障[25]。北京时间2008年5月12日14时28分,四川汶川突发特大地震,北川羌族自治县成为此次地震受灾最为严重的地区之一。“5·12”特大地震发生后,同济大学随即承担了两项重大灾后重建的设计任务——以北川老县城为中心的国家地震遗址公园,以及上海市对口支援都江堰灾后重建项目(壹街区)。北川与震中汶川映秀镇同处龙门山脉,是地震中受灾最严重的地区。地震之后,北川被异地重建,原北川县城在当年9月又遭受了泥石流灾害,整个县城被泥沙覆盖,因为这一典型性灾害特征,时任总理温家宝作了指示,将原北川县城作为地震遗址永久保护。就此,同济大学组织了由15个学院构成的大型专家组,由吴志强院长带队,建筑系方面由吴长福、汤朔宁、谢振宇、戴仕炳等构成,奔赴现场考察(见图12)。专家组克服了包括泥石流在内的恶劣自然条件阻扰,完成现场勘察与资料收集,后在上海市规划局的指导下,与绵阳当地政府沟通协调,形成了以“北川国家地震遗址博物馆策划与整体方案设计”为代表的一系列成果。
12. 同济大学团队在北川地震灾后现场调研并祭奠遇难者北川地震遗址公园不是一个单一的建设项目,而是由遗址、展示区、博物馆等构成的遗址公园综合体,是对整个城镇的破坏状态的完整保护[26]。在设计北川国家地震遗址的核心区域——地震遗址博物馆单体建筑时,学院的老师和设计院的建筑师群策群力,做了30多个方案,通过民主评议,选出13个方案向绵阳当地政府汇报,最后蔡永洁的“裂缝”方案被一致推举为实施方案(见图13)。地震遗址博物馆的设计采用了一种“非建筑”的设计决策,设计者拒绝以纪念碑形式来表现纪念性,而是将博物馆隐藏于覆土下,将人类的活动渗透进在大地上雕刻的“裂缝”,用大地景观来复现并纪念地震所造成的破坏状态[27]。
完成国家地震遗址博物馆策划后的次年,同济大学又承担了上海市对口支援都江堰灾后重建项目(壹街区,见图14~图16),确定由周俭担任项目总规划师,吴长福担任建筑专业负责人,汤朔宁担任项目主管。建筑部分的工作开始于2009年5月,接到这一任务后,都市院牵头组织了全校建筑、规划、景观、结构、环境、交通、市政、水利、材料等20余位专家连夜开展工作,汇报文件与方案设计平行开展,项目成员简单洗漱后即在次日上午飞赴成都,汤朔宁、王一向上海援建总指挥汇报设计思路,获得一次性通过。


壹街区是一个综合功能的社区,采用了小街区、密路网的做法,这一规划方法对构成街廓的单体建筑设计要求很高,要求协调道路转角、视线对景、日照通风等方面的矛盾。壹街区规划了大量安置房与市级公共建筑,为了应对这一庞大的项目,同济大学组织了十几个团队,在一定的城市设计导则的控制下进行建筑设计,设计团队不仅包括住宅与公共建筑的专家,也包括专职设计照明、雕塑、景观等配套设施的老师。由于不同的设计团队的积极参与,壹街区在建筑上呈现出城市性、多样性与现代性,是“川西风貌、上海风情、时代风尚”的结合。壹街区设计的最主要难度是时间进度的苛刻,由于该项目是在一系列援建项目中较晚启动的,项目用地调整、层高调整与造价控制就必须压缩在极短的时间内完成。项目仅用了一年左右就竣工,竣工典礼在2010年7月18日于都江堰举行,时任上海市长韩正参加了典礼,对项目给予了极高的评价。壹街区的一批项目获得了包括上海市优秀勘察设计工程奖在内的一系列设计奖项。⑦建筑学专职教师是当下建筑设计行业中的特殊群体,他们的实践往往以兼职形式运行,有“小而精”“独立化”与职业化程度低的特点,这对设计过程质量管理和程序性工作的履行提出了极大挑战。但是,建筑设计实践转向社会与国家的重大需求是当代设计行业的趋势,也是都市院设立的背景。在灾后重建中,由同济教授构成的建筑师团体在极为苛刻的条件下坚持学术立场,通过集体协作发出了中国新型城镇化的先声。而在之后的运作中,建立学术与实践结合的平台,应对社会重大事件,促进团队交流以促进设计水平,乃至协助设计团队与教师处理事务性工作,都是都市院实现其价值的手段。在建筑学的学术评价转向科学化、细分化的当下,都市院更为建筑学专业教师寻找研究问题的建筑设计实践锚点创造了条件。21世纪第二个十年来临,作为中国工业化前沿的大都市上海,其城市化进程进入了新阶段,存量资源盘活是未来上海城市发展的重要途径[28]。随着中国的建筑学越来越深入到当代社会的公共话语中,以建筑为主题的活动与事件也愈加紧密地参与到后工业城市的复兴计划中,这一趋势近年蔓延到如火如荼的“城市更新”运动,并以上海为前沿阵地向全国推广。与此同时,建筑学与空间艺术在公共话语与日常生活中逐步融合,建筑与艺术的展示媒介日益多样。一方面空间艺术家溢出其职能边界,变成公共行为的导引者与城市日常空间的共同设计者,而另一方面,建筑师“越界”承担一部分公共艺术策划的工作[29]。郑时龄院士以“总体艺术”(gesamtkunstwerk)来概括公共艺术进入城市更新的现象,并将其视作上海提升全球城市综合竞争力的关键[30]。2013年10月,由徐汇区政府、同济大学和中国美术学院共同主办的建筑与当代艺术双年展在上海徐汇滨江(西岸)地区召开。张永和担纲总策展人,李翔宁与中国美术学院教授高士明分任建筑与艺术策展人。这是同济大学的师生团队第一次以策展人身份参与导演一场城市更新的大戏。徐汇滨江一座1920年的水泥预均化库成为主展场,在展览开幕的当日,作为展场的巨大穹顶上演了一场多媒体演艺,建筑、戏剧、声音和影像在剧场中激烈碰撞。这是上海第一次主办以建筑艺术为主题的双年展,是继威尼斯双年展与深港双城双年展以来的国际性的建筑艺术双年展。2015年,同济大学副校长伍江成为首届上海城市空间艺术季的主策展人,展览以“城市更新”为主题,通过主线展与“回溯、前瞻、影射、互动”四个板块的互动,构成了对城市更新的相关概念与主题的完全叙述[31]。从实践结果来看,艺术季如同“针灸”,通过一个点激活一片区域,展览不仅复现城市的历史进程,也沉浸式地参与了所在城市的转型。[32]2017年,建筑师柳亦春承担了民生码头八万人筒仓改造项目,与此同时,上海城市空间艺术季场址确认落于民生码头,于是一期改造工作正式启动。艺术季开幕前一周,一场突如其来的大雨灌入了尚未完工的筒仓内部,狼藉的景象令准时完成策展的预期变得扑朔迷离。该届艺术季的总策展人斯坦法诺·博埃里(Stefano Boeri)对准时开幕缺乏信心,缺席了开幕式。但是,同济大学师生构成的主策展团队克服困难,在一周内完成了布展,同期场馆也完成了改造,筒壁外侧新建了一组贯通上下的临江扶梯。此届城市空间艺术季规模更大,主题展围绕“公共空间形态、社会文化多样、基础设施连接、上海都市范本”开展,既包含上海发展的内容,也有国际视野的关照。此后的2019年与2021年艺术季的展场拓展到了城市尺度,同济大学的众多团队以多样形式广泛参与了这两届艺术季的主展览与案例展。其中,章明还担任了2019年上海城市空间艺术季的总建筑师(见图17~图22)。




21. 杨浦电厂遗迹公园灰仓艺术空间及净水池咖啡厅

城市空间艺术实践既反哺学科发展,令学科内容向广阔的公共艺术话语渗透,也扎根本土城市更新,有助于建立以城市为场域的学术共同体。同济建筑学人对空间艺术与城市文化传播的介入与上海迈向全球城市的过程相始终。以日常公共艺术形式出现的建筑展览丰富了城市文化的内容,不仅是对当下城市实践的汇总呈现和如实反映,更是试图对其进行质疑、挑战和超越,是对建筑学科话语的重新建构[33]。同时,在大量国际化展览活动的推动下,专业教学与学术研究逐步走向上海市民可以亲近的公共空间,将建造节、建筑历史保护、机器人建造、毕业设计等多种专业教学成果推向公共领域。最终,同济学人借助威尼斯双年展、米兰三年展、纽约现代主义博物馆这样的国际平台,宣传同济大学作为当代上海乃至中国建筑设计实践重要参与者的作用与贡献。在70年的发展历史中,同济大学建筑学科遭遇了变化难测的历史情境与时势任务,既要应对风云变幻的历史潮流与国家的即时需求,也要洞察风起于青萍之末的时代先声。从同济建筑学科奠基开始,来自多元学派的第一代同济学人就开始了民主争论与平等竞赛。在基本问题上,从“空间”到“环境”再到“建造”,他们对建筑学本体反复争论,并在时代的需求中确定最迫切的任务。这种争鸣为学科发展创造了开放的前景:一方面,参差多态的学术图谱为学术民主奠基了最初的氛围;另一方面,一代代后继者通过平等竞争以实践检验学科的拓展方向,对建筑学的内核、教学方法、实践疆域、传播方式反复探询,在曲折摸索中逼近建筑学的普遍规律,最终将模糊冲突的多流派认知片段塑形为清晰坚定的学术立场与原则。同济建筑学科实践始终以中国的全球城市——上海的现代化现场为实验地,以落位上海的一系列实践作为经验总结的蓝本,以上海范例作为形成国际学术共同体的契机。借助上海在国际交流中的窗口地位,同济建筑学科的每一次迈步都与上海这座城市的城市化与再城市化进程同声共气。秉持实践结合教学的立场,同济建筑学人从参与自身的教学空间建设开始,在各个时代都介入了上海的城市建设与更新。他们的工作既包含大学校园、陆家嘴金融区、“一江一河”滨水步道这样的标志性空间的设计,也覆盖了工人新村、口袋空间、城市驿站等日常性空间的更新。他们用行动将上海这一特殊案例变为可供普遍化的未来城市范本。在服务本地的基础上,同济建筑学科正在寻找传播中国建筑文化的途径,它利用无缝连接国际建筑学潮流的优势,将正在发生的中国当代设计实践带入国际建筑创作与研究的竞技场。(图片来源:图2、图3由钱锋提供,图4、图6由徐甘等提供,图5出自:李宛华. 80年代国际建筑设计竞赛优秀获奖作品[M].深圳:海天出版社,1991.,图7由赵秀恒教授提供,图8由同济大学胜利油田建筑设计组提供,图9、图10由卢济威提供,图11、图14、图15由同济大学建筑设计研究院提供,图12由王桢栋提供,图13由蔡永洁提供,图16由上海同济城市规划设计研究院提供,图18、图22作者自摄,图19、图20由莫万莉提供,图21由章明提供,其他图片由作者提供)① 1932年,唐英先生始任新设同济大学附设高级职业学校教师,同时任同济大学土木系副教授。抗日战争爆发后,1937—1940年,唐英随同济内迁。抗战胜利后,唐英回到同济大学土木系任教,负责画法几何、房屋建筑学等课程,与金经昌、冯纪忠、陈盛铎等教师共事。1952年院系调整后,唐英进入同济大学建筑系执教。② 问题域(problematic)指一个对象、过程、现象能够引发的一系列科学与道德问题,这些问题具有互相牵制交缠的特点,并不能以单一的维度去回答。③ 文远楼原始图纸上名称为“工程馆”。另因它最初是供测量系使用,也称为“测量馆”。④ 此次竞赛的部分事实采信于罗维东先生晚年回忆录的说法。⑤ 1958年,同济大学撤销建筑系和结构系,重组成“建筑工程系”,同时撤销原属建筑系的“同济大学附设土建设计院”,在建筑工程系下成立“同济大学建筑设计院”。设计院于1966年8月“文革”开始后停止工作。1971年建工系和建筑系合并成立同济大学“五七公社”。1978年恢复“同济大学建筑设计院”名称。⑥ 《城市的印象》(后译为《城市意象》) 是凯文·林奇The Image of the City一书在中国大陆的首个中译本,收入中国建筑工业出版社“建筑师丛书”。⑦ 此处的事实部分来源于对吴长福、汤朔宁教授采访的整理归纳。
[1] CROSSMAN A. Assessing a Situation, in Terms of Sociology[J/OL]. (2020-08-27)[2022-03-10]. https://www.thoughtco.com/situation-definition-302624.[2] THOMAS W. The Polish Peasant in Europe and America: A Classic Work in Immigration History[M]. Illinois: University of Illinois Press, 1996.[3] 郑时龄.同济学派的学术内涵[J].中国建筑教育,2017(Z1):13-15.[4] 郑时龄.同济学派的现代建筑意识[J].时代建筑,2012(03):10-15.[5] 罗小未,张晨.建筑评论[J].建筑学报,1989(08):41-47.[6] 《民间影像》,编.文远楼和她的时代[M].上海:同济大学出版社,2017.[7] 华霞虹.高校设计院与建筑学的教育革命——以1958至1965年间同济大学建筑设计院的组织与实践为例[J].时代建筑,2018(05):22-27.[8] 吴皎,华霞虹.同济大学教学中心大楼“民族形式”之争(1953—1955年)[J].时代建筑,2020(01):170-176.[9] 冯纪忠.“空间原理”(建筑空间组合设计原理)述要[J].同济大学学报,1978(02):1-9.[10] 黄一如,程静洁.重理而倾情:冯纪忠先生与中国现代建筑思想的滥觞与发展[J].时代建筑,2007(05):28-31.[11] 徐甘,卢永毅,钱锋,等.百年回响:包豪斯-同济设计基础教学的回望与对话[J].时代建筑,2019(06):168-173.[12] 张轶伟,顾大庆.溯源与流变——“包豪斯初步课程”在中国建筑教育的两次引进[J].建筑师,2019(02):55-63.[13] 赵秀恒.建筑·建筑设计——《建筑设计基础》课的探讨[J].同济大学学报,1979(04):61-71.[14] 刘之灵,傅秋瑛.卢济威——从建筑设计到城市设计[J].科学中国人,2010(S1):19-23.[15] 李宛华.80年代国际建筑设计竞赛优秀获奖作品[M].深圳:海天出版社,1991.[16] 乔其·凯帕斯,莫天伟.基本设计:视觉形态动力学[J].时代建筑,1990(02):63-64.[17] 莫天伟,卢永毅.由“Tectonic在同济”引起的——关于建筑教学内容与教学方法、甚至建筑和建筑学本体的讨论[J].时代建筑,2001(S1):74-79.[18] 张永和,李翔宁,江嘉玮.论造与绘——“建筑学前沿:(手)工艺”第一年教学试验回顾[J].时代建筑,2015(03):138-145.[19] 侯丽.同济详规教研室两三事——邓述平先生访谈[J].城市规划学刊,2016(05):130-131.[20] 同济大学孤岛新镇工程规划设计组.孤岛新镇规划[J].城市规划,1987(01):13-19.[21] 同济大学胜利油田建筑设计组.山东省孤岛新镇中华村住宅[J].建筑学报,1987(01):9-11.[22] 卢济威.油城建筑与城市形象——孤岛新镇建筑设计[J].建筑学报,1989(08):29-32.[23] 杨俊宴,秦诗文,郑屹,等.城市设计的且行且忆——卢济威教授访谈[J].城市规划,2021, 45(08):113-116.[24] 郑时龄,齐慧峰,王伟强.城市空间功能的提升与拓展──南京东路步行街改造背景研究[J].城市规划汇刊,2000(01):13-19+79.[25] 吴长福,汤朔宁,谢振宇.建筑创作产学研协同发展之路——同济大学建筑设计研究院(集团)有限公司都市建筑设计院十年历程[J].时代建筑,2015(06):150-159.[26] 吴长福,张尚武,卢永毅,等.永恒北川——北川国家地震遗址博物馆项目概念设计[J].城市规划学刊,2009(03):1-12.[27] 蔡永洁.“非建筑”的设计策略——“5·12”汶川特大地震纪念馆中人与自然的一次审慎对话[J].时代建筑,2018(03):96-101.[28] 俞斯佳.上海城市有机更新进行时[J].公共艺术,2021(04):6-15.[29] 谭峥,吴静遥.地形重生与对象终结——上海杨浦滨江的空间艺术及其基础设施向度[J].时代建筑,2020(01):76-79.[30] 郑时龄.走向总体艺术的城市空间艺术季[J].时代建筑,2020 (01):54-57.[31] 姚伟伟,李翔宁.从断裂到连接:未来公共空间形态——2017上海城市空间艺术季综述[J].时代建筑,2018(01):168-172.[32] 伍江.艺术人文视角下的公共空间与历史文化背景下的城市更新——2015上海城市空间艺术季策展感言[J].时代建筑,2015(06):56-59.[33] 李翔宁,莫万莉,张子岳.建筑策展:一种建筑批评的实践[J].建筑学报,2020(11):19-23.
《时代建筑》“同济建筑70年(1952—2022年)”主题文章简介
1952年,在全国院系调整中,同济大学建筑系正式创立。2022年,在新冠疫情肆虐、俄乌冲突和台海危机的全球时局中,同济大学建筑与城市规划学院迎来了70华诞。《时代建筑》配合学院的70周年院庆工作,在2012年“同济建筑60年”专刊基础上,力图从历史纵深处进一步梳理学院从开创、发展到成熟的进程,呈现近十年新的成果,更力图展现学院当前的教育理念和未来的学术发展方向。在主题栏目里,基于60周年院庆时郑时龄院士提出“现代建筑意识”是“同济学派”的本质性特征,以及伍江教授提出的同济建筑精神,郑时龄院士和华霞虹教授的文章从学术思想、教育理念和创作风格等角度,进一步以“现代性”定义了“同济学派”何以为“学派”。常青院士呈现了近年来对“历史建成环境再生”议题进行理论反思的学术高度。吴志强院士、伍江教授和李翔宁院长的文章都聚焦同济建筑和上海城市的关系:伍江教授从历史维度讨论同济建筑与上海城市的关系;吴志强院士从上海的城市文明基因的横交纵传特质,思考上海学派如何创造新的模式、新的理论和新的空间;李翔宁院长明确提出一种向上海学习的城市建筑研究范式,既发展了伍江教授提出的同济建筑与上海城市的关系,也回答了吴志强院士构建上海学派的路径问题。袁烽教授的文章建立了同济数字化建筑前沿探索与包豪斯思想渊源的关联。两位建筑系主任胡如珊与王一教授,分别从国际视野和学科发展史来反思同济建筑系如何定位和继续前行。汤朔宁教授作为同济设计集团的新总裁,回顾了同济大学建筑设计院与学院的相互支撑,以及同济设计集团的发展目标和方向。卢永毅和阴佳教授的文章代表性地呈现不同学科团队的教学历程和教学特色。支文军教授阐述了《时代建筑》杂志与当代中国建筑的积极互动,以及这种互动对学院的贡献。林中杰和童明教授曾有过同济求学或工作的经历,他们以外部和内部兼而有之的视角,分别对同济的城市设计学科和包豪斯精神进行审视和思考。
主编:支文军教授
来源 | 时代建筑