新闻中心
《旧建筑再生设计策略》课程面向建筑与城市规划学院的二、三、四年级开设,为专业选修课。这门课由左琰教授2010年开设。本课程聚焦城市更新发展中的社会热点话题——旧建筑保护与再生,通过对近年来中外富有影响的历史建筑再利用设计实例的批判性剖析,使学生对于城市、街道和建筑的遗产价值、保护和修复理念、再利用设计及改造等方面有更深入的了解,培养学生对城市和建筑文脉的尊重和保护意识,并将之运用到今后的设计中去。
本课程为了增加学生的积极性,以案例精讲为特色,每学期邀请一位校内外实践型建筑师作为讲座嘉宾分享案例经验,每年的参观考察环节会结合社会热点和现有资源挑选一处上海城市更新中已建成的改造实例由讲座建筑师带领参观。本次课程作业为期中和期末两次,期中作业为个人完成,每位学生从9本指定的书目中任选一本完成一篇读后感,并选取上海64条永不拓宽的道路为街景徒手完成一张A3 大小的历史街道钢笔画。期末作业为小组合作完成,2025年主题为“废旧材料循环再生家具设计”,背景立足于社区场景,聚焦社区内金属、玻璃、纸类、布料等可回收废旧材料的再利用,通过家具设计实践探索材料在社区内的循环再生路径,学生以小组为单位,充分挖掘所选废旧材料的材质特性与美学价值,设计出兼具艺术性、环保性、能够适配社区公共空间功能的家具产品。
01 参观活动
活动1 | 院史馆+冯纪忠先生诞辰110周年纪念展参观
时间:2025/10/15
同济大学建筑与城市规划学院院史馆于2006年由左琰教授负责进行室内改造,是学生身边旧空间改造的范例,此次参观不仅是让学生亲身体验空间改造,也是了解学院历史与冯纪忠老院长生平事迹的绝佳机会。


活动2 | 永兴仓库+in2orbits公司参观
时间:2025/11/5
永兴仓库是上海市优秀历史建筑与工业遗存活化利用示范项目,位于永兴仓库的in2orbits(傲必思)可持续发展中心专注于废旧材料循环再生产品,此次参观邀请到傲必思可持续发展中心高级研究员潘敬华老师带领学生们讲解傲必思公司产品设计,加深学生对循环再生产品的了解,为本次课程期末作业“废旧材料循环再生家具设计”做铺垫。



活动3 | 同济大学建筑与城市规划学院木工坊参观
时间:2025/12/10
通过本次学院木工坊参观和体验,使学生初步了解手作木工工具和简单榫卯制作工艺,以期扩大学生对循环再生材料的选择范围和设计落实。

02 历史街道参观与讲座
衡复历史风貌区 五原路/乌鲁木齐路 CITY WALK
时间:2025/10/22
领队人:王溪
同济大学博士后研究员,上海市超级博士后,老虎灶喫咖啡初心会客厅主理人




遗产社区空间活化与可持续生活讲座
时间:2025/11/26
主讲人:王溪



03 成果展示
成果展示一 | 期中作业之历史街道钢笔画
作业要求:要求每位同学以上海市政府规定的永不拓宽的街道为对象,完成一张A3纸大小的历史街道钢笔画速写。
优秀作业一 | 作者:赵奕

优秀作业二 | 作者:卢力锋

优秀作业三 | 作者:王梓萌

成果展示二 | 期中作业之读书笔记
作业要求:要求每位同学在指定的9本书目中任选一本完成读书报告。

1.《新共生思想》(作者:黑川纪章)
2.《美国大城市的死与生》(作者:简·雅各布斯)
3.《穿墙故事——再造柏林城市》(作者:沈祉杏)
4.《永不拓宽的街道》(作者:陈丹燕)
5.《像建筑师那样思考》(作者:豪·鲍克斯)
6.《建筑的永恒之道》(作者:C·亚力山大)
7.《街道的美学》(作者:芦原义信)
8.《建筑的七盏明灯》(作者:约翰·罗斯金)
9.《回家》(作者:薛仁明、白剑峰)
读后感节选一 | 作者:廖雅昕
走进那不被拓宽的街道
——《永不拓宽的街道》读后感
当代城市不断扩张,人与人的距离、与空间的距离似乎也越来越远。我们习惯用地图理解城市,用导航取代记忆,而街道却让我重新感受到空间与自我的连结。陈丹燕提醒我:街道真正的价值,在于它让人能够找到自己。我在圆明园街的每一步,都像在对话:与墙、与树、与地面上的裂痕,甚至与自己的呼吸同步。我突然意识到,我并不是在单纯走过街道,而是在穿行于自己内心的一段时间与空间。
对我而言,尽管有些街道不完美,也不宏伟,但却有一种让人愿意停留的力量,那力量源于时间,也源于人心。读完《永不拓宽的街道》后,我确实重新理解了街道的意义,更学会了如何与城市相处——不是以旁观者的姿态,而是以聆听者的心。
读后感节选二 | 作者:郝天淏
街巷深处,藏着城市的灵魂
——《永不拓宽的街道》读后感
对于天津而言,每一条“永不拓宽的街道”都是一页活的史书。梁启超的“饮冰室”位于民族路上,它不仅仅是一栋意大利风格的建筑,更是与当年那条街巷的市井气息、与海河的水汽紧密相连的。在这里,我们能触摸到那位维新先驱在生命最后岁月里的忧思与奋笔。五大道上那些不挂牌的名人旧居,其故事就藏在围墙的藤蔓、门廊的柱式与庭院深处。当我们知道末代皇帝溥仪曾在静园试图重构他的帝王梦,知道庆王府里曾上演过怎样的钟鸣鼎食与时代悲欢,我们脚下的街道便瞬间充满了叙事张力。这些街道,因故事的注入而变得厚重,因记忆的附着而充满灵性。
读后感节选三 | 作者:陈志恒
流浪
——《永不拓宽的街道》读后感
暮色漫上来时,我踩着梧桐叶的碎影走进地铁站,自动门开阖的冷风瞬间裹住身体。半小时前,我还踏在承载百年记忆的石板路上,此刻却被现代交通的钢铁轨道带着,朝着灯火阑珊的校园疾驰。这些街道何尝不是被地铁线路连接的孤岛?条例保住了它们的宽度,却挡不住周边世界的剧变。
当记忆只剩下孤立的建筑外壳,没了清晨的豆浆香、傍晚的蝉鸣声,没了居民间熟悉的招呼声,这些街道还能成为上海60年后的记忆标签吗?地铁到站的提示音突然响起,我跟着人流走出站台,晚风里混着远处咖啡店飘来的拿铁香,抬头望去,高楼的霓虹灯在夜空里织成光网,将老街道的方向彻底淹没。
读后感节选四 | 作者:王梓萌
街巷烟火里的城市活力
——《美国大城市的死与生》读后感
雅各布斯在书中批判的“建筑师的自负”,其实在我们这些未来的建筑师身上早已埋下伏笔。我们总觉得自己掌握了专业知识,就有权力决定居民的生活方式,却忘了居民才是城市的主人,他们的生活习惯、情感需求,远比图纸上的线条和指标更重要。在实际教学中,我们往往更注重图纸的美观、功能的“合理”、理论的应用,却渐渐忘了“人”才是设计的核心。就像在设计课上,我们会为了追求空间的“纯粹性”,砍掉那些看似“杂乱”的商业业态;会为了保证“流线清晰”,牺牲居民自发形成的社交空间;会为了符合“规划规范”,设计出宽得离谱却无人问津的广场。我们沉浸在自己的“专业语境”里,用抽象的指标和理论去衡量一切,却忘了走出学院教室,去听听居民的声音,去感受真实的生活。
读后感节选五 | 作者:卢力锋
在破碎与共生间认识城市
——《美国大城市的死与生》读后感
上海,作为中国城市的标杆,其探索与实践具有全局性的意义。它的经验与教训都告诉我们,一座伟大的城市,不在于它拥有多少摩天大楼或最宽的马路,而在于它的街道是否安全、友好而有趣,在于它的社区是否拥有强大的韧性和认同感,在于它能否为形形色色的人提供实现梦想的机会,在于它是否能让每一个生活于此的普通人,都能感受到家的温暖与归属。
城市的生,生于细微之处,生于烟火之间,生于每一个走在街上的人那从容而安然的步伐之中,这或许才是雅各布斯留给我们最宝贵的遗产。
部分学生汇报照片

成果展示三 | 废旧材料循环再生家具设计
本课程的结课设计汇报于2026年1月7日下午在同济大学建筑城规学院D楼创新教学实践基地底层会议室举行。本次结课方式延续了去年的创新模式,一是体现在作业形式的创新,各学生小组必须动手制作1:1的实物家具模型,打破了以往仅在纸上的二维设计,二是体现在评委老师的构成上,打破了以往授课老师的单一化评审机制,转变为多种利益需求的多元化评审机制,邀请了校内学者、产品设计师、街道管理层领导、社区咖啡师和循环材料公司负责人等一起为这次的学生循环材料家具设计点评和支招。
评委:
1、王溪——同济大学城乡规划学博士后站博士后研究员
2、李彬彬——徐汇区天平街道咖啡行业工会联合会主席/党支部书记
3、许志锋——上海埃微建筑设计工作室
4、潘敬华——傲必思可持续发展中心高级研究员
5、霍天文——老虎灶喫咖啡社区咖啡师
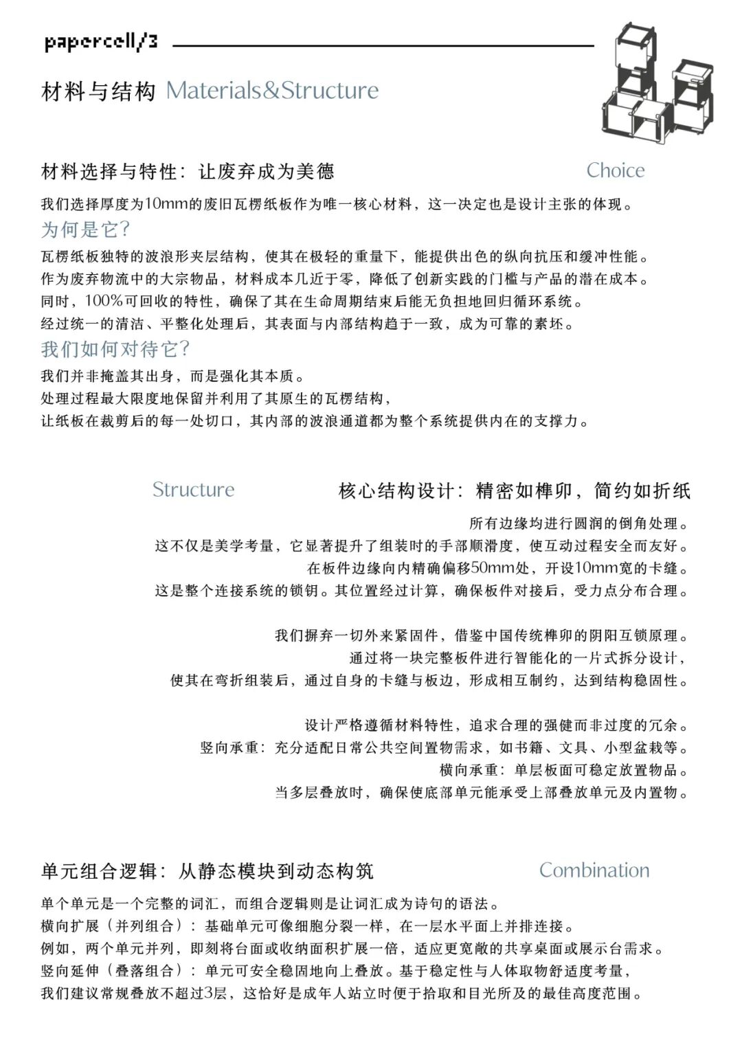
循环材料家具设计要求:
1、充分挖掘废旧材料的材料特性
2、产品适配社区公共空间的实际需求
3、产品兼具实用性、艺术性、环保性
1组 | Papercell 纸之单元
组员:周怡然阮敏 赵季

点击左右滑动
2组 | 叠生 Re-seat
组员:郝天淏吴婧源 王严玉 卢力锋

点击左右滑动
3组 | 纸构 六合栖座
组员:王梓萌 谢冰 张祺

点击左右滑动
4组 | 夜壳——海螺形再生夜灯
组员:吴靖荷 黎珮如 廖雅昕

点击左右滑动
5组 | 梧·影
组员:陈志恒 张亦潇 黄雨佳 赵奕

点击左右滑动


04 课程感想
《旧建筑再生》这门课,传授给我的不仅是设计手法,更是一种价值观。这套纸壳桌椅或许无法使用十年八载,但它在这次设计过程中展现出的尊严和美感,足以引发人们对“耐用”与“一次性”关系的思考。在消费主义盛行的今天,我们习惯了快速更新迭代,习惯了将旧物视为垃圾。但通过这门课和这次作业,我看到了旧物重生的可能性。再生,是对物质的慈悲,也是对地球资源的敬畏。这张纸壳做的桌子,就像是一个沉默的宣言:所有的“旧”,在重新审视的目光下,都蕴含着成为“新”的可能。
——张祺
这门课给予我的不只是一份作业或一个项目,而是一副可持续的眼镜。戴上它,我看到的不再只是建筑物的老旧与否,材料的崭新或废弃,而是万物背后流动的生命周期与潜在价值。无论是百年老楼还是一片纸板,都值得被认真审视对待,并赋予其下一段有用的生命。这份思维与眼光,将是我从这门课程中带走的最珍贵的礼物。
——周怡然
总体而言,这门课程让我从做设计转向了理解设计如何进入现实。通过一次小尺度、可被制作的实践,我开始更加清晰地认识到再生设计的真正价值:它并不是宏大的口号,而是发生在具体材料、具体场景与具体使用者之间的持续对话。这次经历也让我对未来在建筑与设计学习中,如何更谨慎地对待材料、尺度与人的感受,有了更深一层的反思与期待。
——黎珮如
最终成果亮相时,每一件作品都独一无二,带着工业批量生产绝对无法复制的故事感与生命力,这让我真切体会到,旧建筑或旧材料的再生,其核心魅力在于创造性地接纳并转化原有的残缺,把它变为特点,变为语言。这次实践让我深信,再生是一种能力,更是一种态度。它要求我们具备发现的眼光,从宏观的城市街区到微观的一桌一椅,这门课留给我的,不仅是对城市历史的认知,更是一份能够付诸行动的、关于可持续与创造力的深刻感悟。
——卢力锋
当这款承载着梧桐光影记忆的落地灯最终完成时,我们心中满是成就感。而结题时老师给出的建议,更让我清醒地认识到自身的不足——设计思考的局限、实践经验的欠缺,都让这款作品仍有很大的深化空间。这些宝贵的指导,不仅为我们后续的设计指明了方向,更让我明白,设计是一个不断打磨、持续精进的过程,永远没有“完成时”,只有“进行时”。
——陈志恒
当一块被丢弃的旧门板,摇身变成一张兼具复古质感与实用功能的书桌;当几段废旧钢筋,被弯折焊接成简约的置物架,我深刻体会到“再生”二字的重量——它不是简单的修补,而是基于材料本质的再创造,是对资源的敬畏,更是对“旧物亦可新生”这一理念的躬身践行。这种亲手触摸、亲手创造的真实体验,让我对建筑保护的认知,从书本上的理论名词,转变为可感、可知、可实践的行动指南。
——王梓萌