新闻中心
《明清以来蔚县庄堡寺庙调查与研究》

Part 1
基本信息
作者:尚珩 程长进 关琪
出版社:上海古籍出版社
出版年:2023.12
索书号:K928.75/S321/1 - 8

Part 2
目录
调查编(第一册至第五册)

研究编(第六、七册)

彩版编 第八册

Part 3
追梦的人(序三)




Part 4
内容试读
1
调查背景、范围、方法;整理、编写体例



左右滑动,查看更多
2
调查编 记录、整理方式 - 涌泉庄乡为例









左右滑动,查看更多
3
研究编 庄堡调查与研究(部分)














左右滑动,查看更多
3
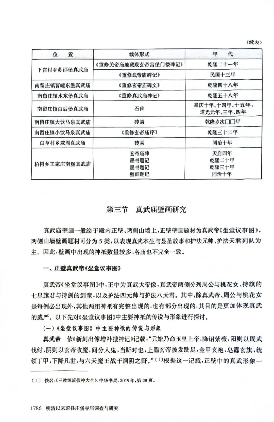
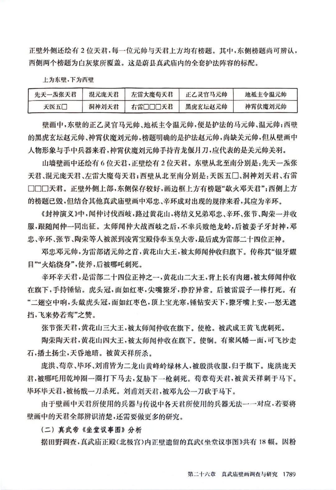
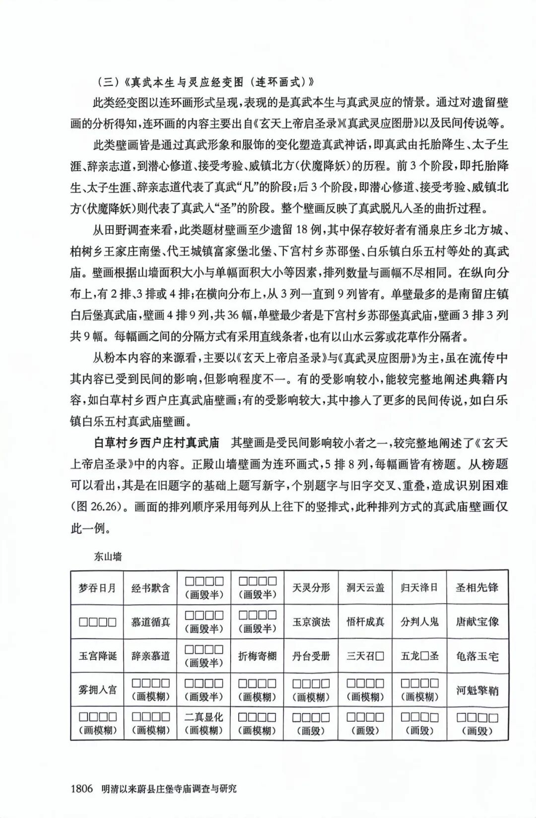
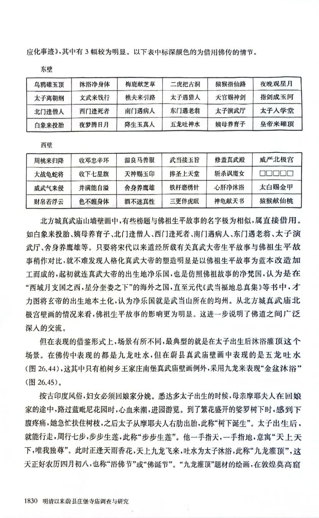
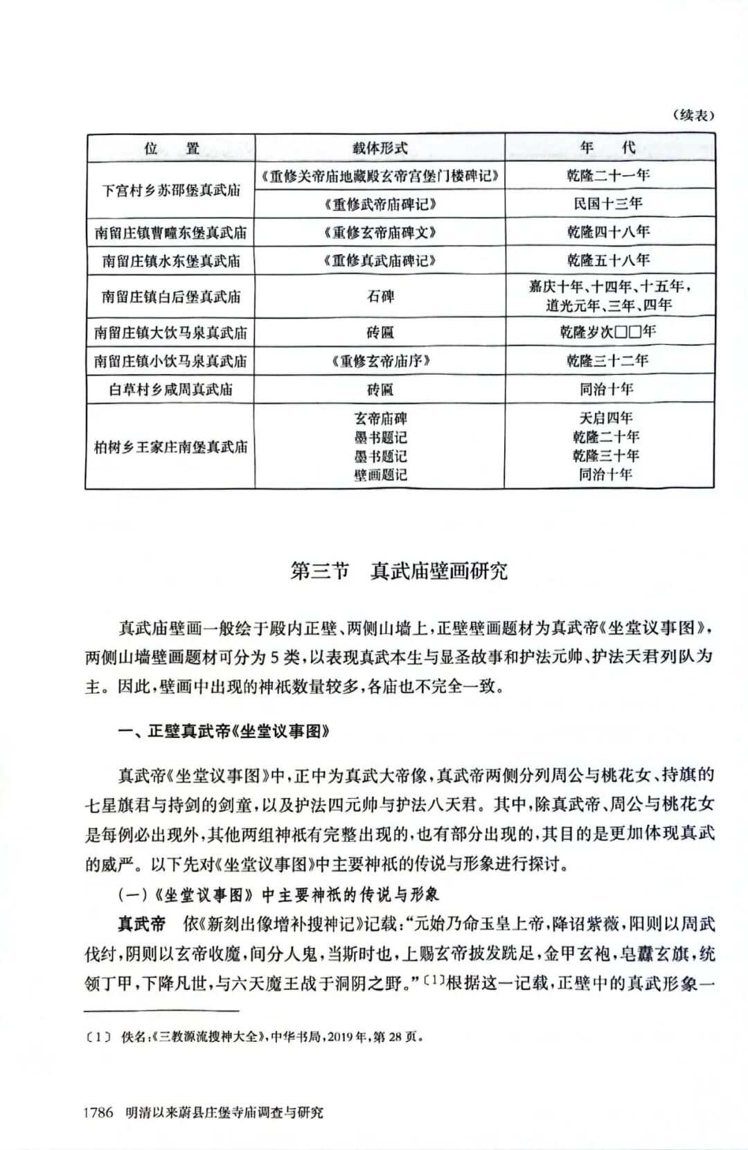
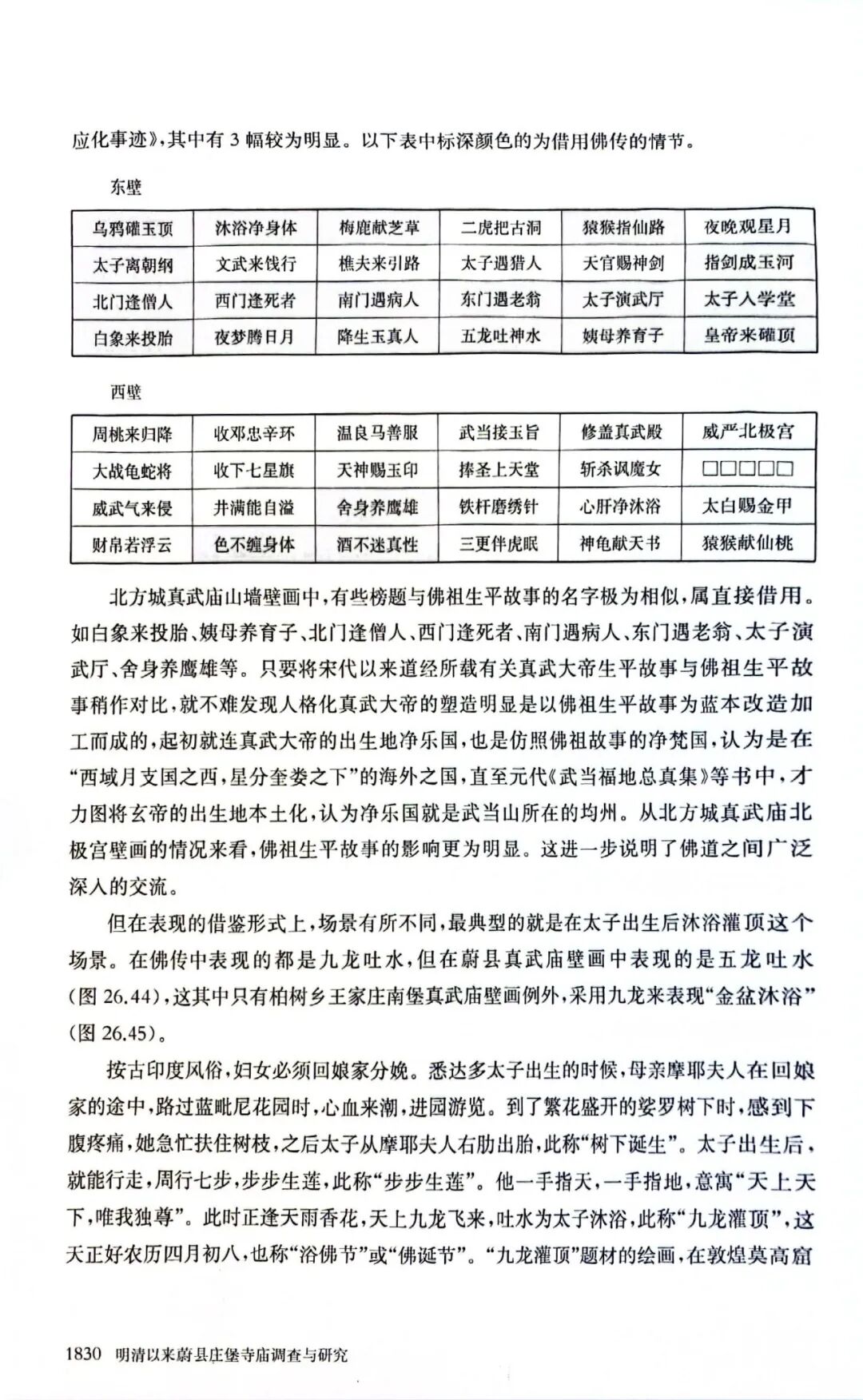
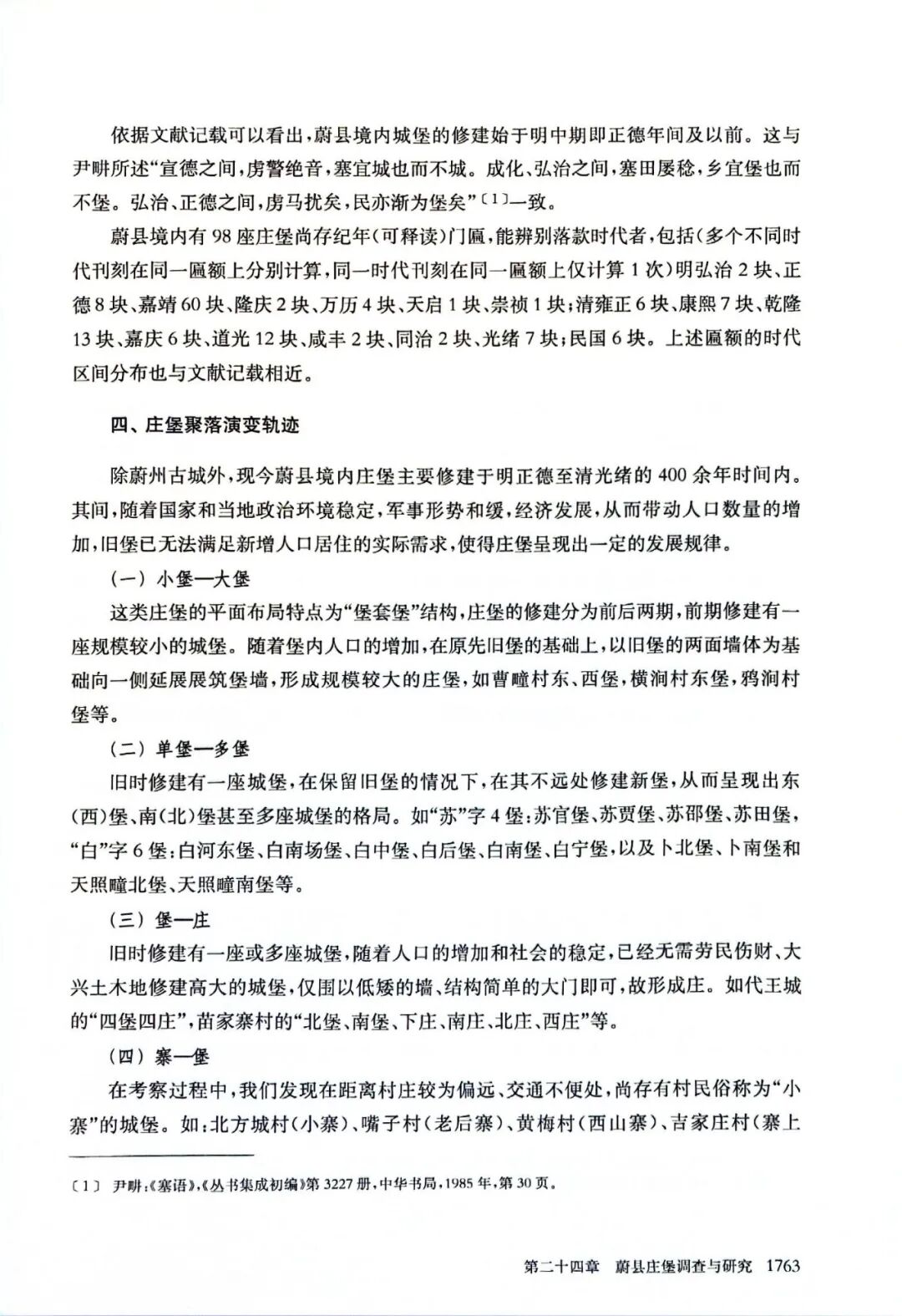
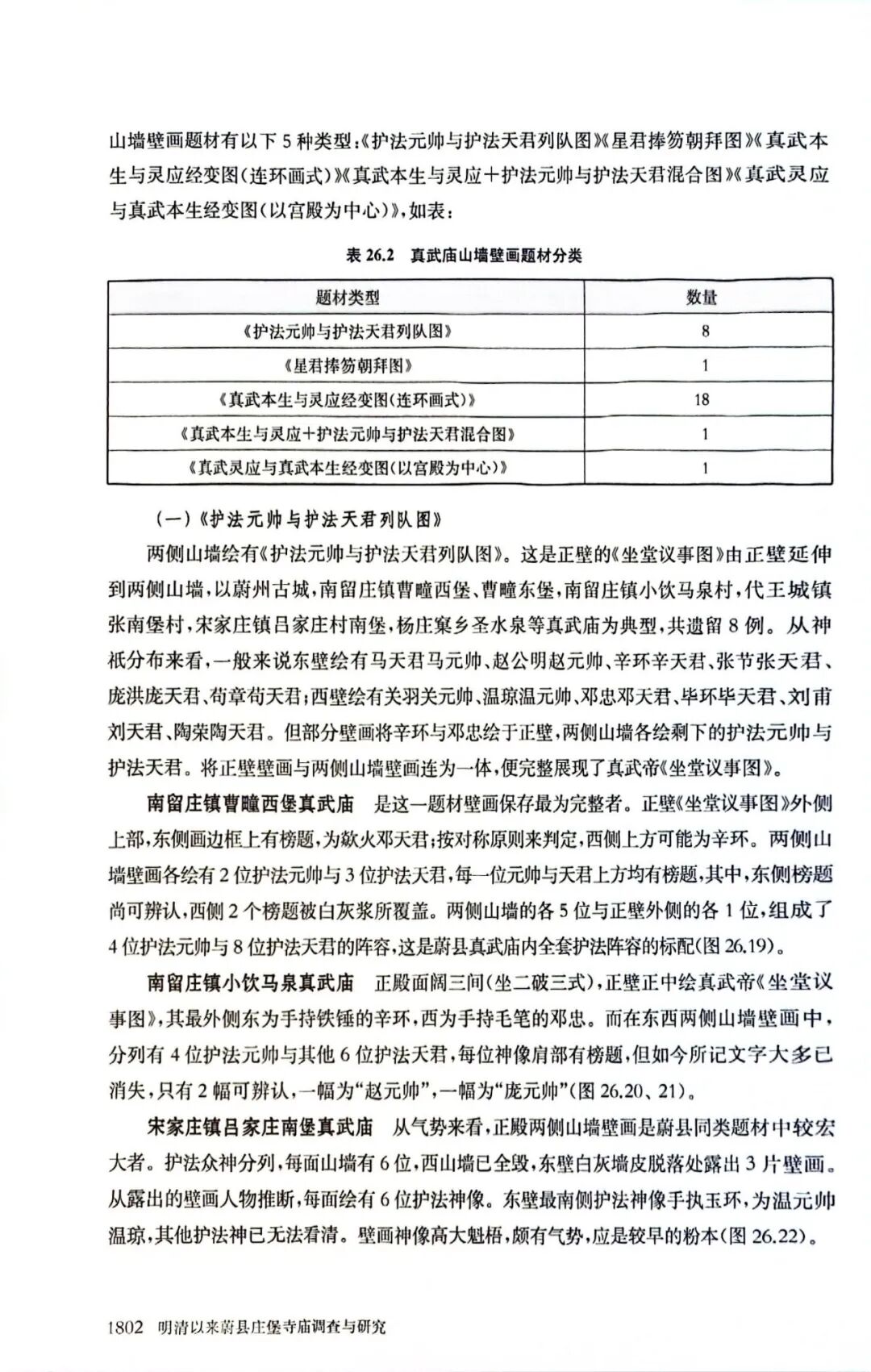
研究编 壁画调查与研究(真武庙为例 部分)


























左右滑动,查看更多
4
彩版编 庄堡、寺庙









左右滑动,查看更多
5
彩版编 壁画





左右滑动,查看更多
—THE END—
供稿 | 李丽、吴锦怡
图源:内文扫描制作(吴锦怡)、豆瓣、长城小站
