新闻中心
2023年11月22日,上海市残疾人联合会(以下简称“市残联”)在市残联(四平路419号)机关组织《公共环境无障碍设施建设与监管课题》成果验收,参加课题研究的专家有同济大学建筑与城市规划学院潘海啸教授、刘冰教授以及上海市市政工程建设发展有限公司教授级高级工程师祝长康。结题汇报当日,由宋雨峰、李军、冷杰、胡晓春组成评审专家组,专家组听取了项目组的汇报,经认真讨论,认为课题完成了相关工作要求,同意通过验收。



图1-3结题仪式汇报现场
基于人口老龄化进程加快、党中央促进残疾人事业全面发展以及《中华人民共和国无障碍环境建设法》出台的背景,课题组重点对上海市各类公共环境无障碍设施进行了建设和监管情况调研,并结合现场问题反馈获取监管流程、总结监管主体、厘清各类设施的监管框架。
最终结合调研过程与相关规范形成了《公共环境无障碍设施建设和监管成效调研成果报告》、《公共环境无障碍设施建设和监管成效评价手册》。

图4 课题研究成果
本课题以残疾人、伤病患者、老年人、孕妇、儿童等低体力活动人群为重点研究对象,分析其公共环境无障碍设施使用现状与需求,帮助有需要群体更加平等地参与社会生活,提升其生活幸福感和工作成就感;也能够帮助相关机构、社会团体和残障人士评估指导公共环境无障碍设施的建设和监管,有助于创造包容无障的环境。
老旧小区是老龄化社会中老年群体活动最为频繁的场所之一,也是所有公共环境中年代较久、问题较为突出的一类。十五分钟生活圈的建设更加强调了以居民个体、以居住区为生活圈中心的地位。因此从居住区以及居住区内的服务设施入手,形成并总结公共环境无障碍设施建设的调研方法,对于其他设施也有一定的借鉴意义。公共环境无障碍体系关注全过程的无障碍设计,从公共场所到达、进入、进入前后的指引以及建筑内的活动和各类无障碍设施的设置。整个流程是串联的,一旦一个环节出现问题,整个系统都无法运作。

图5 公共环境无障碍设施建设和监管框架
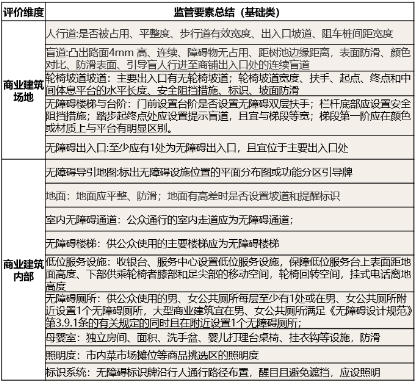
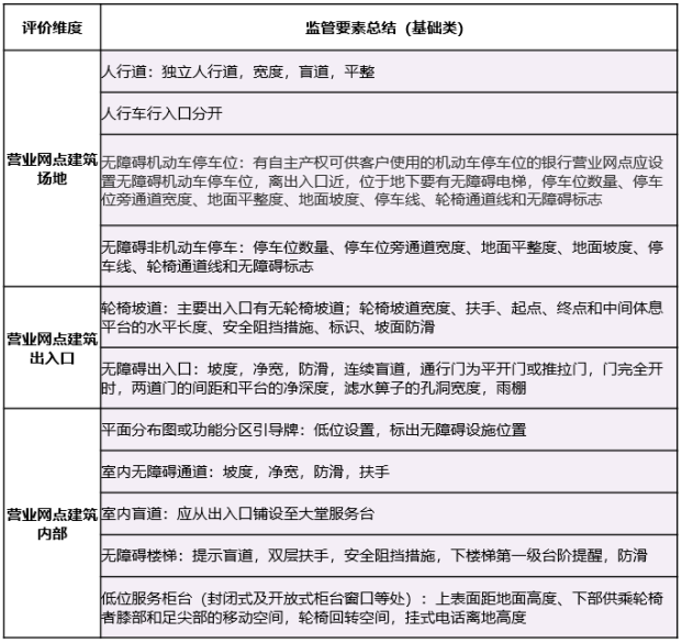
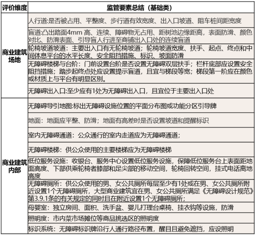
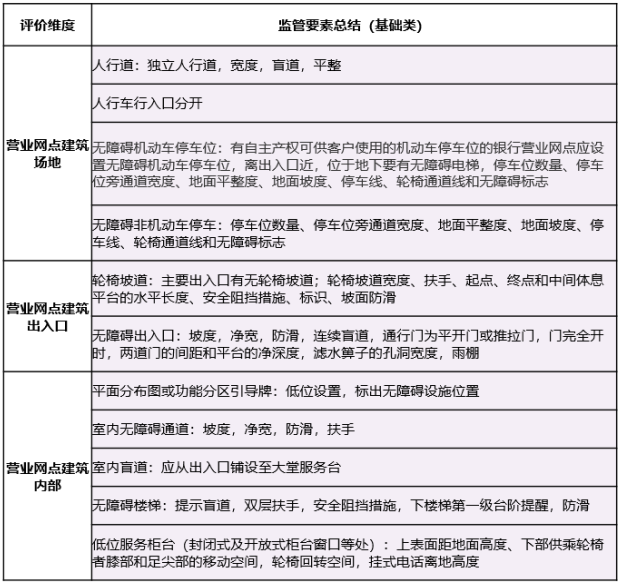
此次公共环境无障碍设施建设和监管调研围绕残疾人、老年人、孕妇、儿童等低体力活动人群的日常生活所展开,通过调研这些与日常生活联系极为紧密的设施,从而发现其中所存在的最为重要的问题。对居住区、公园绿地、商业、教育、医疗、文化、营业网点、餐饮、交通共九类公共环境中的无障碍设施进行案例调研,针对每类设施形成建设和监管框架、记录调研场所无障碍建设实况、总结监管要素。最终,调研内容涵盖上海市普陀区、杨浦区、徐汇区、虹口区内的近30个典型公共环境点位。






图6-11 公共环境无障碍设施建设和监管框架、调研记录、监管要素总结表格示意
此外,为调查各类公共环境无障碍设施的监管情况,在上述调研的各个点位中,选取较为典型的问题,进行反馈获取监管流程。最终,进行监管反馈渠道总结。上海市公共环境无障碍设施建设监管反馈主要通过五类渠道:
1.
社区提供的微信小程序或公众号后台留言;
2.
“12345”投诉热线的综合服务项;
3.
“随申办”app的诉求提交或“随申拍”功能;
4.
与监管主体直接反馈;
5.
上海一网通办官网。

图12 公共环境无障碍设施问题反馈记录(节选)
在调研完成后,结合各类公共环境特性以及监管要素,形成《公共环境无障碍设施建设和监管成效评价手册》(以下简称《手册》)。

图13 《手册》目标受众
《手册》以《无障碍设计规范》等规范、文件与技术标准为基础,结合上海市现有无障碍环境相关管理办法与条例等文件,给出各类公共环境内无障碍设施建设与监管的评价体系。



图14-16 《手册》内评价体系节选
使用《手册》对各类公共环境无障碍设施建设和监管情况进行记录后,根据现状基础、使用需求等确定不同设施的无障碍标准,结合公共环境无障碍设施的权属,提出分级分类的无障碍环境完善建议。对于现状公共环境无障碍建设较差的区域,完善至无障碍环境的基本要求,其余无法完全配置的设施等采用人工服务补足;对于使用频率较高且有一定无障碍建设基础的区域,完善至规范要求的系统无障碍环境。
经现场汇报,专家讨论认为课题成果立足于上海实际,适度前瞻。《成果报告》与《评价手册》思路清晰、内容翔实、重点突出、方法合理。课题成果总结了各类公共环境无障碍设施的建设和监管框架、相应调查方法以及监管要素,具有指导性、实用性和可操作性,能够为各个环节的参与者提供清晰的指引和操作依据。
本项目负责人为潘海啸、刘冰、祝长康,参与人员有年光跃、华夏、王欣宜、董寰、邱子娟、崔靖婕、李思颖、余沐钊、赵立文、于忠洋。
经过此次课题研究,项目组成员表示:
“在平常的生活中,如果不是进行了这次公共环境无障碍调研,我们根本不会注意到轮椅坡道是否设置规范,门厅扶手是否合理,因为残障群体和出行不便的人群是少数,这个“少数”,就意味着他们的正常诉求很难得到大家的关注。因此,这次有意义的课题,让一部分人能够关注到公共环境的无障碍情况,并且提出改进建议并实时反馈,这就是价值本身。希望大家在关注的同时能够向身边人,向社会媒体科普正确的无障碍知识,让我们为包容性城市的建设做共同努力!”
“在本研究课题中,本组成员主要负责“校园”部分的公共环境无障碍设施建设与监管调研。在调研中,成员们发现即使是“校园”这一类型内,幼儿园、小学、初中、高中、大学等不同类型校园对于无障碍环境的需求以及建设情况差异巨大,总体体现为学龄越高、涉及无障碍的公共环境类型与数量越多、需求越综合与普适;学龄越低、对于无障碍环境的需求越专一越精细。同时,调研成员发现幼儿园、小学这类服务于低学龄儿童或少儿的服务设施总体的公共环境无障碍建设情况要优于初中及以上的校园;大学校园内不同区域、不同建筑的无障碍环境建设情况差异较大。”
“我很荣幸能参与公共环境设施建设和监管课题中,这是一项对社会具有重要意义的工作。通过这个课题,我深入了解了当前城市公共设施无障碍建设的现状,并且亲身感受到了残障人士在日常生活中遇到的困难和需求,这个课题体现了无障碍环境对于提高残障人士的生活质量和社会参与的重要性,也显示出我国在无障碍建设方面的不足。我希望这个课题能够发挥其实际作用与社会价值,为创建一个更加包容和友好的社会环境做出贡献。”
—THE END—
来源 | 包容性城市
文章指导老师 | 潘海啸
文章撰写 | 董寰

