“习声回响·乡村浙里十年”活动
学以致用篇——习声回响,美丽乡村久久为功
背景介绍
建筑与城市规划学院研究生八支部聚焦“乡村振兴”主题,自2017年起共开展六年7期“党建助推乡村振兴系列活动”,本学期时值党的二十大召开,为深入学习贯彻二十大精神、领悟二十大新征程、解读二十大中有关乡村振兴与农业发展的战略指引,研八支部本期对标争先 “习声回响·乡村浙里十年” 活动从“学以致用”“用以促学”“学用相长,知行合一”三个方面溯源浙江乡村理论、寻访朋辈导师乡村实践、畅谈二十大相关金句。
活动内容回顾:靠谱党建 | “习声回响·乡村浙里十年” 主题党会及活动分享
活动介绍
2022年11月,研八支部进行“学以致用”主题分享,共同学习了习近平同志在浙江工作期间形成的“三农”发展理念与习近平总书记关于“三农”工作的重要思想,深入领会了”三农“工作中带有全局性、方向性、攻略性的重大理论和实践问题。该篇章由杨谦君同志统筹负责,由耿钱政同志代表本活动小组进行交流汇报,小组成员为单瑞琦同志、耿钱政同志、崔家滢同志等共七名支部成员。
”八八战略“内容
P1:”八八战略“背景及含义
P2-P3:“八八战略”观点解析
P4-P6:“八八战略”实例分享:宁波舟山港、杭州城市大脑运营指挥中心、湖州市安吉县天荒坪余村、杭州西溪湿地公园、舟山市定海区干(石览)镇新建社区
两山理论:绿水青山就是金山银山
缘起于浙江、践行于全国的“两山”理论,作为习近平新时代中国特色社会主义思想的重要组成部分,为新时代推进生态文明建设、实现人与自然和谐共生提供了根本遵循。
习近平总书记在浙江省湖州市安吉县天荒坪镇余村村考察调研时指出:
经济发展不能以破坏生态为代价,生态本身就是经济,保护生态就是发展生产力。
余村是“绿水青山就是金山银山”重要理念的首次提出地。
放眼全国,“绿水青山就是金山银山”理念已经成为全党全社会的共识和行动,成为新发展理念的重要组成部分。在新时代,建设美丽中国,必须坚定不移走可持续发展之路,在保护好生态前提下,积极发展多种经营,把生态效益更好转化为经济效益、社会效益。
”两山理论“内容
P1:“两山理论”背景及含义
P2:“两山理论”观点解析
P3:“两山理论”实例分享:安吉余村
从千万工程到美丽乡村建设和实施乡村振兴战略
2003年,时任浙江省委书记习近平同志亲自谋划和实施了“千村示范、万村整治”工程。
2018年4月,在“千万工程”实施15周年之际,习近平总书记又作出重要批示:
“浙江省15年间久久为功,扎实推进‘千村示范、万村整治’工程,造就了万千美丽乡村,取得了显著成效……要结合实施农村人居环境整治三年行动计划和乡村振兴战略,进一步推广浙江好的经验做法……建设好生态宜居的美丽乡村,让广大农民在乡村振兴中有更多的获得感、幸福感”。
“千万工程”是为群众谋利益的民生工程、民心工程。这一工程的启动和实施,是从收集群众诉求、捕捉群众需求,再到解决群众痛点、满足群众意愿的政策形成机制、工作推进机制的典型代表。
”从千万工程到美丽乡村建设和实施乡村振兴战略“内容
P1:“美丽乡村建设和实施乡村振兴战略”背景及含义
P2:“美丽乡村建设和实施乡村振兴战略”观点解析
P3:“美丽乡村建设和实施乡村振兴战略”实例分享:浙江“千万工程”造就万千美丽乡村
从走高效生态的新型农业现代化道路到农业供给侧结构性改革
走高效生态的新型农业现代化道路是根据浙江省情、农情作出的科学判断,实质上就是推动农业从弱质产业向强质产业发展,也是农业供给侧结构性改革的先行探索。
经过多年不懈努力,我国农业农村发展不断迈上新台阶,已进入新的历史阶段。农业的主要矛盾由总量不足转变为结构性矛盾,突出表现为阶段性供过于求和供给不足并存,矛盾的主要方面在供给侧。
•必须顺应新形势新要求,坚持问题导向,调整工作重心,深入推进农业供给侧结构性改革,加快培育农业农村发展新动能,开创农业现代化建设新局面。
•推进农业供给侧结构性改革,要在确保国家粮食安全的基础上,紧紧围绕市场需求变化,以增加农民收入、保障有效供给为主要目标,以提高农业供给质量为主攻方向,以体制改革和机制创新为根本途径,优化农业产业体系、生产体系、经营体系,提高土地产出率、资源利用率、劳动生产率,促进农业农村发展由过度依赖资源消耗、主要满足量的需求,向追求绿色生态可持续、更加注重满足质的需求转变。
”从走高效生态的新型农业现代化道路
到农业供给侧结构性改革“内容
P1:“农业供给侧结构性改革”背景及含义
P2:“农业供给侧结构性改革”观点解析
P3:“农业供给侧结构性改革”实例分享:浙江丽水
从完善农村基本经营制度改革到全面深化农村改革
“坚持推进农村改革开放,就是要坚持深化市场取向的改革,提供有利于‘三农’发展的体制机制保障,着眼于突破城乡二元结构,消除和影响束缚‘三农’发展的制度障碍,形成让农村资源要素优化配置、农村经济增长方式加快转变、农村财富源泉充分涌流的发展体制和机制”。
”从完善农村基本经营制度改革到全面深化农村改革“内容
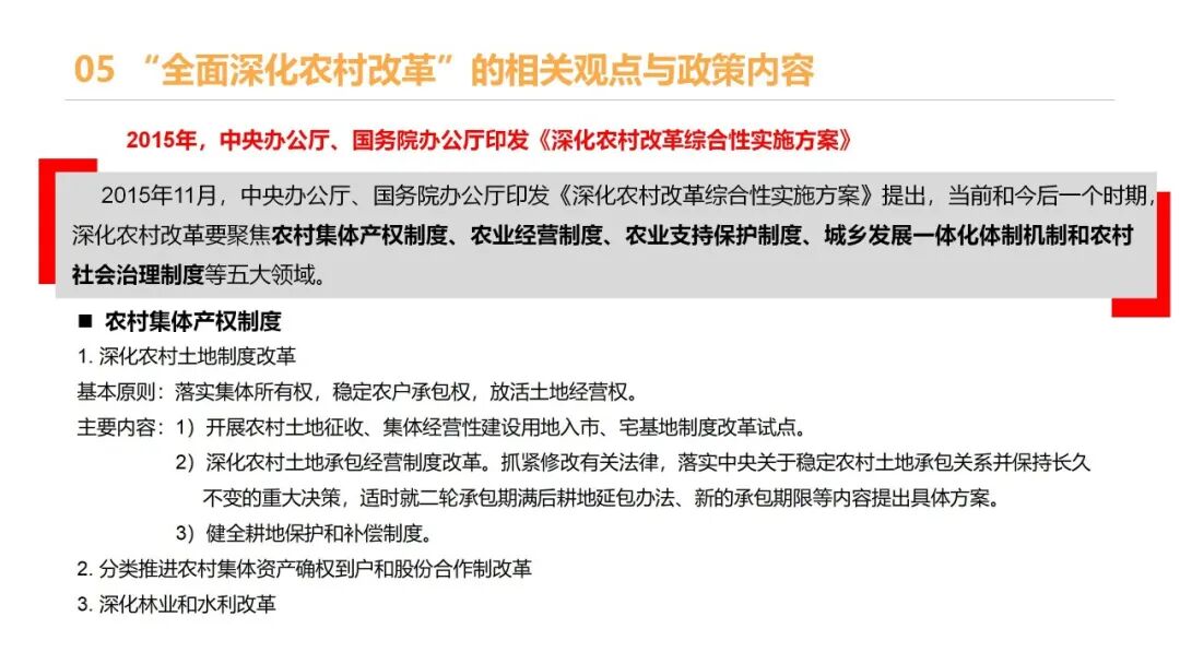
P1:“全面深化农村改革”观点与政策发展
P2-P7:“全面深化农村改革”相关观点与政策内容
从统筹城乡发展到城乡融合发展
以习近平新时代中国特色社会主义思想为指导,全面贯彻党的十九大和十九届二中、三中全会精神,紧紧围绕统筹推进“五位一体”总体布局和协调推进“四个全面”战略布局,坚持和加强党的全面领导,坚持以人民为中心的发展思想,坚持稳中求进工作总基调,坚持新发展理念,坚持推进高质量发展,坚持农业农村优先发展。
以协调推进乡村振兴战略和新型城镇化战略为抓手,以缩小城乡发展差距和居民生活水平差距为目标,以完善产权制度和要素市场化配置为重点,坚决破除体制机制弊端,促进城乡要素自由流动、平等交换和公共资源合理配置,加快形成工农互促、城乡互补、全面融合、共同繁荣的新型工农城乡关系,加快推进农业农村现代化。
”从统筹城乡发展到城乡融合发展“内容
P1:“城乡融合发展”背景与指导思想
P2-P3:《关于建立健全城乡融合发展体制和政策体系的意见》
P4:“城乡融合发展”实例分享:从“农村分红”看浙江城乡融合发展推动共富
从扶贫开发到精准扶贫
2013年,习近平总书记在湖南省湘西花垣县十八洞村调研,与村干部、村民座谈,首次提出了“精准扶贫”的概念。
脱贫攻坚,精准是要义。必须坚持精准扶贫、精准脱贫,坚持扶持对象精准、项目安排精准、资金使用精准、措施到户精准、因村派人(第一书记)精准、脱贫成效精准等“六个精准”,解决好扶持谁、谁来扶、怎么扶、如何退问题,不搞大水漫灌,不搞“手榴弹炸跳蚤”,因村因户因人施策,对症下药、精准滴灌、靶向治疗,扶贫扶到点上扶到根上。
”精准扶贫“内容
P1:“精准扶贫”概念
P2:“精准扶贫”的相关指导精神
P3:“精准扶贫”借鉴经验
P4:“精准扶贫”实例分享:浙江溪口村
通过此次“习声回响·乡村浙里十年——学以致用篇”分享学习活动,支部党员与积极分子深入学习探讨了习近平总书记的“三农”发展理念与总书记关于“三农”工作的重要思想,深化了同学们对七个重要思想的认识,为接下来的两个活动篇章以及今后的乡土实践打下了扎实的思想基础。
“党建助推乡村振兴”系列活动
党中央在十九大报告中提出了实施乡村振兴战略的重要部署,作为城乡规划学人,同济大学建筑与城市规划学院研究生第八党支部牵头,五年来已联合多个研究生党支部开展“党建助推乡村振兴”系列活动,目前已开展学校-社区篇、战疫特别篇、学党史促教育篇、城乡协同篇、城乡共富篇六期活动。本学期将开展第七期传习之路篇(“习声回响·乡村浙里十年”)活动。
其主要内容为:①学以致用——习声回响,美丽乡村久久为功;②用以促学——浙里十年,朋辈导师乡村展读;③学用相长,知行合一——传习之路,学习宣传二十大精神。
本支部以“乡村振兴、党建破题”的工作思路,在浙江黄岩、上海金山、上海宝山等地的乡村广泛开展调研、学习和实践。在浙江黄岩建立全国第一个高校乡村党建教育基地——“同济·黄岩党建教育基地”,在乡村中组织党的理论知识学习,为村两委和村民授课,举办乡村振兴成果展览;在疫情期间编制《乡村防疫手册》,在浙江黄岩乡村中广泛发放并获好评;举办“同济·复旦乡村振兴理论研讨会”;组织编制了《黄岩乡村振兴手册》、《四史学习手册》,力争充分发挥党员的先锋模范作用,树立党建助推乡村振兴的“同济样板”。
建筑与城市规划学院研究生第八党支部
建筑与城市规划学院研究生第八党支部现有成员31人,其中正式党员29人,预备党员2人。
“学用相长,知行合一”。在当前全面推进乡村振兴、实现巩固拓展脱贫攻坚成果同乡村振兴有效衔接的背景下,充分利用同济大学城乡规划学在国内领先的学科优势,依托党建发挥专业优势服务国家战略,提高党支部工作的政治站位,提升党员参与的积极性,为解决城乡发展不平衡不充分的问题做出同济探索,扎根乡村基层实践。
“党建引领、思想先行”。在学校与学院党委的正确领导下,积极组织贯彻落实二十大精神,充分发扬专业在地优势与实践特色,将践行党的理论学习与乡村振兴战略在地化结合。严格落实校党委生活指导意见,搭建党建助推乡村振兴的高校平台。
资料收集:
崔家滢、祝颖盈
PPT制作:
张莺、李心恬
研讨汇报:
耿钱政
展板制作:
范佳慧
本期推送制作:
单瑞琦 冯麒羽
活动总体策划:
辛蕾 杨宇驰 刁海峰
指导老师:
唐育虹 郑晨 方勤
审读:
唐育虹 郑晨 辛蕾 杨宇驰 高邦妍


























